# 一 前言
在之前的很多章节中,我们都提到了 React fiber ,理解 fiber 是吃透 React 原理的基石,所以这节将重点介绍一下 React Fiber 。
通过本章节,你会学到 React fiber 原理,以及 React 调和的两大阶段,解决面试中遇到的 fiber 问题。
参考问题:
- 什么是fiber ? Fiber 架构解决了什么问题?
- Fiber root 和 root fiber 有什么区别?
- 不同fiber 之间如何建立起关联的?
- React 调和流程?
- 两大阶段 commit 和 render 都做了哪些事情?
- 什么是双缓冲树? 有什么作用?
- Fiber 深度遍历流程?
- Fiber的调和能中断吗? 如何中断?
什么是fiber
Fiber 的英文的是’纤维‘,fiber 诞生在 Reactv16 版本,整个 React 团队花费两年时间重构 fiber 架构,目的就是解决大型 React 应用卡顿;fiber 在 React 中是最小粒度的执行单元,无论 React 还是 Vue ,在遍历更新每一个节点的时候都不是用的真实 DOM ,都是采用虚拟 DOM ,所以可以理解成 fiber 就是 React 的虚拟 DOM 。
为什么要用fiber
在 Reactv15 以及之前的版本,React 对于虚拟 DOM 是采用递归方式遍历更新的,比如一次更新,就会从应用根部递归更新,递归一旦开始,中途无法中断,随着项目越来越复杂,层级越来越深,导致更新的时间越来越长,给前端交互上的体验就是卡顿。
Reactv16 为了解决卡顿问题引入了 fiber ,为什么它能解决卡顿,更新 fiber 的过程叫做 Reconciler(调和器),每一个 fiber 都可以作为一个执行单元来处理,所以每一个 fiber 可以根据自身的过期时间expirationTime( v17 版本叫做优先级 lane )来判断是否还有空间时间执行更新,如果没有时间更新,就要把主动权交给浏览器去渲染,做一些动画,重排( reflow ),重绘 repaints 之类的事情,这样就能给用户感觉不是很卡。然后等浏览器空余时间,在通过 scheduler (调度器),再次恢复执行单元上来,这样就能本质上中断了渲染,提高了用户体验。
# 二 全面认识Fiber
# 1 element,fiber,dom三种什么关系?
首先必须需要弄明白 React.element ,fiber 和真实 DOM 三者是什么关系。
- element 是 React 视图层在代码层级上的表象,也就是开发者写的 jsx 语法,写的元素结构,都会被创建成 element 对象的形式。上面保存了 props , children 等信息。
- DOM 是元素在浏览器上给用户直观的表象。
- fiber 可以说是是 element 和真实 DOM 之间的交流枢纽站,一方面每一个类型 element 都会有一个与之对应的 fiber 类型,element 变化引起更新流程都是通过 fiber 层面做一次调和改变,然后对于元素,形成新的 DOM 做视图渲染。
结构如下图所示:

首先先来看一下 element 与 fiber 之间的对应关系。
export const FunctionComponent = 0; // 对应函数组件
export const ClassComponent = 1; // 对应的类组件
export const IndeterminateComponent = 2; // 初始化的时候不知道是函数组件还是类组件
export const HostRoot = 3; // Root Fiber 可以理解为跟元素 , 通过reactDom.render()产生的根元素
export const HostPortal = 4; // 对应 ReactDOM.createPortal 产生的 Portal
export const HostComponent = 5; // dom 元素 比如 <div>
export const HostText = 6; // 文本节点
export const Fragment = 7; // 对应 <React.Fragment>
export const Mode = 8; // 对应 <React.StrictMode>
export const ContextConsumer = 9; // 对应 <Context.Consumer>
export const ContextProvider = 10; // 对应 <Context.Provider>
export const ForwardRef = 11; // 对应 React.ForwardRef
export const Profiler = 12; // 对应 <Profiler/ >
export const SuspenseComponent = 13; // 对应 <Suspense>
export const MemoComponent = 14; // 对应 React.memo 返回的组件
# 2 fiber保存了那些信息
刚才说到 fiber 作为 element 和真实 DOM 元素的沟通枢纽,那么一个 fiber 上到底保存了那些信息呢?
react-reconciler/src/ReactFiber.js
function FiberNode(){
this.tag = tag; // fiber 标签 证明是什么类型fiber。
this.key = key; // key调和子节点时候用到。
this.type = null; // dom元素是对应的元素类型,比如div,组件指向组件对应的类或者函数。
this.stateNode = null; // 指向对应的真实dom元素,类组件指向组件实例,可以被ref获取。
this.return = null; // 指向父级fiber
this.child = null; // 指向子级fiber
this.sibling = null; // 指向兄弟fiber
this.index = 0; // 索引
this.ref = null; // ref指向,ref函数,或者ref对象。
this.pendingProps = pendingProps;// 在一次更新中,代表element创建
this.memoizedProps = null; // 记录上一次更新完毕后的props
this.updateQueue = null; // 类组件存放setState更新队列,函数组件存放
this.memoizedState = null; // 类组件保存state信息,函数组件保存hooks信息,dom元素为null
this.dependencies = null; // context或是时间的依赖项
this.mode = mode; //描述fiber树的模式,比如 ConcurrentMode 模式
this.effectTag = NoEffect; // effect标签,用于收集effectList
this.nextEffect = null; // 指向下一个effect
this.firstEffect = null; // 第一个effect
this.lastEffect = null; // 最后一个effect
this.expirationTime = NoWork; // 通过不同过期时间,判断任务是否过期, 在v17版本用lane表示。
this.alternate = null; //双缓存树,指向缓存的fiber。更新阶段,两颗树互相交替。
}
如上,我把 fiber 中每一个变量代表什么,都写出来了,大家可以参考一下。
# 3 每一个fiber如何建立起关联的
看过之前章节的朋友都知道对于每一个 element 都会对应一个 fiber ,每一个 fiber 是通过 return , child ,sibling 三个属性建立起联系的。
- return: 指向父级 Fiber 节点。
- child: 指向子 Fiber 节点。
- sibling:指向兄弟 fiber 节点。
比如项目中元素结构是这样的:
export default class Index extends React.Component{
state={ number:666 }
handleClick=()=>{
this.setState({
number:this.state.number + 1
})
}
render(){
return <div>
hello,world
<p > 《React进阶实践指南》 { this.state.number } 👍 </p>
<button onClick={ this.handleClick } >点赞</button>
</div>
}
}
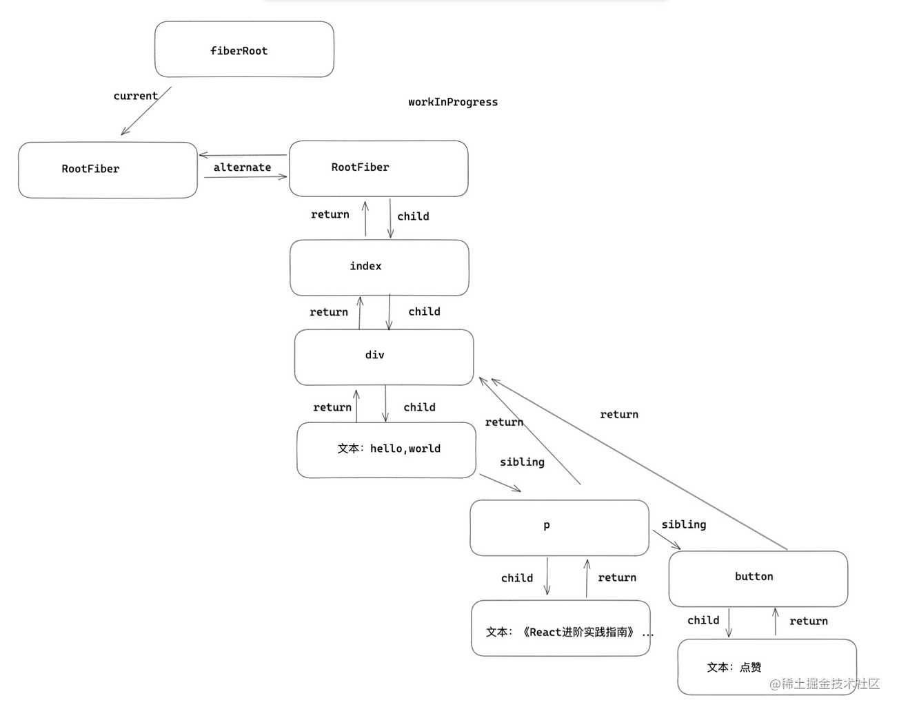
fiber对应的关系如下

# 三 Fiber更新机制
# 1 初始化
既然上述明白了 fiber 里面有什么,以及 fiber 之间是如何建立起关联的,那么接下来就要从初始化和一次更新入手,看一下 fiber 是如何工作的。
第一步:创建fiberRoot和rootFiber
fiberRoot:首次构建应用, 创建一个 fiberRoot ,作为整个 React 应用的根基。rootFiber: 如下通过 ReactDOM.render 渲染出来的,如上 Index 可以作为一个 rootFiber。一个 React 应用可以有多 ReactDOM.render 创建的 rootFiber ,但是只能有一个 fiberRoot(应用根节点)。
ReactDOM.render(<Index/>, document.getElementById('app'));
第一次挂载的过程中,会将 fiberRoot 和 rootFiber 建立起关联。
react-reconciler/src/ReactFiberRoot.js
function createFiberRoot(containerInfo,tag){
/* 创建一个root */
const root = new FiberRootNode(containerInfo,tag)
const rootFiber = createHostRootFiber(tag);
root.current = rootFiber
return root
}
效果:

第二步:workInProgress和current
经过第一步的处理,开始到正式渲染阶段,会进入 beginwork 流程,在讲渲染流程之前,要先弄明白两个概念:
- workInProgress是:正在内存中构建的 Fiber 树称为 workInProgress Fiber 树。在一次更新中,所有的更新都是发生在 workInProgress 树上。在一次更新之后,workInProgress 树上的状态是最新的状态,那么它将变成 current 树用于渲染视图。
- current:正在视图层渲染的树叫做 current 树。
接下来会到 rootFiber 的渲染流程,首先会复用当前 current 树( rootFiber )的 alternate 作为 workInProgress ,如果没有 alternate (初始化的 rootFiber 是没有 alternate ),那么会创建一个 fiber 作为 workInProgress 。会用 alternate 将新创建的 workInProgress 与 current 树建立起关联。这个关联过程只有初始化第一次创建 alternate 时候进行。
currentFiber.alternate = workInProgressFiber
workInProgressFiber.alternate = currentFiber
效果:

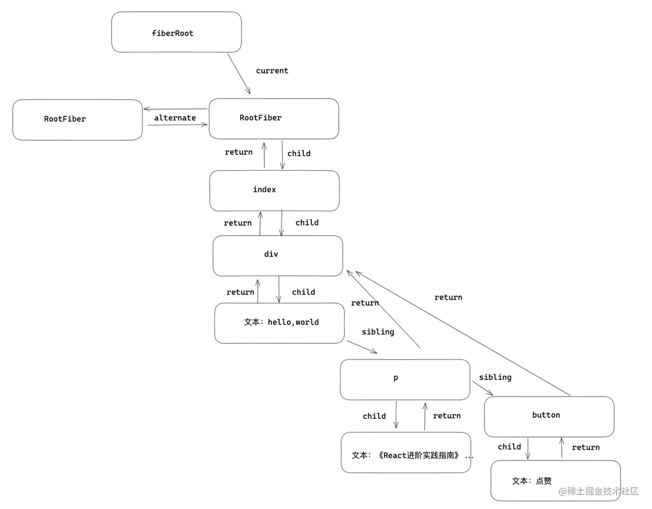
第三步:深度调和子节点,渲染视图
接下来会按照上述第二步,在新创建的 alternates 上,完成整个 fiber 树的遍历,包括 fiber 的创建。
效果:

最后会以 workInProgress 作为最新的渲染树,fiberRoot 的 current 指针指向 workInProgress 使其变为 current Fiber 树。到此完成初始化流程。
效果:

# 2 更新
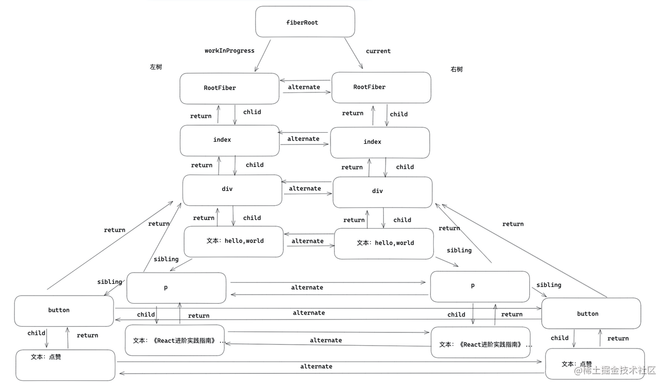
如果对于上述 demo ,开发者点击一次按钮发生更新,接下来会发生什么呢? 首先会走如上的逻辑,重新创建一颗 workInProgresss 树,复用当前 current 树上的 alternate ,作为新的 workInProgress ,由于初始化 rootfiber 有 alternate ,所以对于剩余的子节点,React 还需要创建一份,和 current 树上的 fiber 建立起 alternate 关联。渲染完毕后,workInProgresss 再次变成 current 树。
效果:

|--------问与答--------| 问:如果如上又发生一次点击,会发生什么?
答:如果进行下一次更新,那么会将 current 的 alternate 作为基础(如图右树),复制一份作为 workInProgresss ,然后进行更新。
|--------end---------|
# 双缓冲树
canvas 绘制动画的时候,如果上一帧计算量比较大,导致清除上一帧画面到绘制当前帧画面之间有较长间隙,就会出现白屏。为了解决这个问题,canvas 在内存中绘制当前动画,绘制完毕后直接用当前帧替换上一帧画面,由于省去了两帧替换间的计算时间,不会出现从白屏到出现画面的闪烁情况。这种在内存中构建并直接替换的技术叫做双缓存。
React 用 workInProgress 树(内存中构建的树) 和 current (渲染树) 来实现更新逻辑。双缓存一个在内存中构建,一个渲染视图,两颗树用 alternate 指针相互指向,在下一次渲染的时候,直接复用缓存树做为下一次渲染树,上一次的渲染树又作为缓存树,这样可以防止只用一颗树更新状态的丢失的情况,又加快了 DOM 节点的替换与更新。
# 四 两大阶段:render和commit
render 阶段和 commit 阶段是整个 fiber Reconciler 的核心,接下来研究一下两个阶段能做些什么?在正式讲解之前,有必要看一下整个 fiber 的遍历开始—— workLoop ,那么首先看一下 workLoop 。
# 1 render阶段
react-reconciler/src/ReactFiberWorkLoop.js
function workLoop (){
while (workInProgress !== null ) {
workInProgress = performUnitOfWork(workInProgress);
}
}
上述已经说了,每一个 fiber 可以看作一个执行的单元,在调和过程中,每一个发生更新的 fiber 都会作为一次 workInProgress 。那么 workLoop 就是执行每一个单元的调度器,如果渲染没有被中断,那么 workLoop 会遍历一遍 fiber 树。 performUnitOfWork 包括两个阶段 beginWork 和 completeWork 。
react-reconciler/src/ReactFiberWorkLoop.js
function performUnitOfWork(){
next = beginWork(current, unitOfWork, renderExpirationTime);
if (next === null) {
next = completeUnitOfWork(unitOfWork);
}
}
beginWork:是向下调和的过程。就是由 fiberRoot 按照 child 指针逐层向下调和,期间会执行函数组件,实例类组件,diff 调和子节点,打不同effectTag。
completeUnitOfWork:是向上归并的过程,如果有兄弟节点,会返回 sibling兄弟,没有返回 return 父级,一直返回到 fiebrRoot ,期间可以形成effectList,对于初始化流程会创建 DOM ,对于 DOM 元素进行事件收集,处理style,className等。
这么一上一下,构成了整个 fiber 树的调和。
# 向下调和beginWork
先来看一下 beginwork 到底做了些什么?
react-reconciler/src/ReactFiberBeginWork.js
function beginWork(current,workInProgress){
switch(workInProgress.tag){
case IndeterminateComponent:{// 初始化的时候不知道是函数组件还是类组件
//....
}
case FunctionComponent: {//对应函数组件
//....
}
case ClassComponent:{ //类组件
//...
}
case HostComponent:{
//...
}
...
}
}
到这里把之前讲的章节串联起来,在生命周期章节,主要讲了 ClassComponent,在第十八章节讲了 FunctionComponent ,总结beginWork 作用如下:
- 对于组件,执行部分生命周期,执行 render ,得到最新的 children 。
- 向下遍历调和 children ,复用 oldFiber ( diff 算法),diff 流程在第十二章已经讲过了。
- 打不同的副作用标签 effectTag ,比如类组件的生命周期,或者元素的增加,删除,更新。
reconcileChildren
接下来看一下 React 是如何调和子节点的:
react-reconciler/src/ReactFiberBeginWork.js
function reconcileChildren(current,workInProgress){
if(current === null){ /* 初始化子代fiber */
workInProgress.child = mountChildFibers(workInProgress,null,nextChildren,renderExpirationTime)
}else{ /* 更新流程,diff children将在这里进行。 */
workInProgress.child = reconcileChildFibers(workInProgress,current.child,nextChildren,renderExpirationTime)
}
}
EffectTag 我列举几个常用的 effectTag 。
export const Placement = /* */ 0b0000000000010; // 插入节点
export const Update = /* */ 0b0000000000100; // 更新fiber
export const Deletion = /* */ 0b0000000001000; // 删除fiebr
export const Snapshot = /* */ 0b0000100000000; // 快照
export const Passive = /* */ 0b0001000000000; // useEffect的副作用
export const Callback = /* */ 0b0000000100000; // setState的 callback
export const Ref = /* */ 0b0000010000000; // ref
# 向上归并 completeUnitOfWork
completeUnitOfWork 的流程是自下向上的,那么 completeUnitOfWork 过程主要做写什么呢?
- 首先 completeUnitOfWork 会将 effectTag 的 Fiber 节点会被保存在一条被称为 effectList 的单向链表中。在 commit 阶段,将不再需要遍历每一个 fiber ,只需要执行更新 effectList 就可以了。
- completeWork 阶段对于组件处理 context ;对于元素标签初始化,会创建真实 DOM ,将子孙 DOM 节点插入刚生成的 DOM 节点中;会触发 diffProperties 处理 props ,比如事件收集,style,className 处理,在15章讲到过。
# 调和顺序
那么上述写的demo片段,在初始化或者一次更新中调和顺序是怎样的呢?
- beginWork -> rootFiber
- beginWork -> Index fiber
- beginWork -> div fiber
- beginWork -> hello,world fiber
- completeWork -> hello,world fiber (completeWork返回sibling)
- beginWork -> p fiber
- completeWork -> p fiber
- beginWork -> button fiber
- completeWork -> button fiber (此时没有sibling,返回return)
- completeWork -> div fiber
- completeWork -> Index fiber
- completeWork -> rootFiber (完成整个workLoop)
没有 《React进阶实践指南》 和 点赞 的 文本fiber的beginWork/completeWork流程,是因为作为一种性能优化手段,针对只有单一文本子节点的Fiber,React会特殊处理。
# 2 commit阶段
既然完成 render 阶段,接下来将进行第二阶段 commit 阶段。commit 阶段做的事情是:
- 一方面是对一些生命周期和副作用钩子的处理,比如 componentDidMount ,函数组件的 useEffect ,useLayoutEffect ;
- 另一方面就是在一次更新中,添加节点(
Placement),更新节点(Update),删除节点(Deletion),还有就是一些细节的处理,比如 ref 的处理。
commit 细分可以分为:
Before mutation阶段(执行 DOM 操作前);mutation阶段(执行 DOM 操作);layout阶段(执行 DOM 操作后)
# ① Before mutation
react-reconciler/src/ReactFiberWorkLoop.js
function commitBeforeMutationEffects() {
while (nextEffect !== null) {
const effectTag = nextEffect.effectTag;
if ((effectTag & Snapshot) !== NoEffect) {
const current = nextEffect.alternate;
// 调用getSnapshotBeforeUpdates
commitBeforeMutationEffectOnFiber(current, nextEffect);
}
if ((effectTag & Passive) !== NoEffect) {
scheduleCallback(NormalPriority, () => {
flushPassiveEffects();
return null;
});
}
nextEffect = nextEffect.nextEffect;
}
}
Before mutation 阶段做的事主要有以下内容:
- 因为 Before mutation 还没修改真实的 DOM ,是获取 DOM 快照的最佳时期,如果是类组件有 getSnapshotBeforeUpdate ,那么会执行这个生命周期。
- 会异步调用 useEffect ,在生命周期章节讲到 useEffect 是采用异步调用的模式,其目的就是防止同步执行时阻塞浏览器做视图渲染。
# ② Mutation
function commitMutationEffects(){
while (nextEffect !== null) {
if (effectTag & Ref) { /* 置空Ref */
const current = nextEffect.alternate;
if (current !== null) {
commitDetachRef(current);
}
}
switch (primaryEffectTag) {
case Placement: {} // 新增元素
case Update:{} // 更新元素
case Deletion:{} // 删除元素
}
}
}
mutation 阶段做的事情有:
- 置空 ref ,在 ref 章节讲到对于 ref 的处理。
- 对新增元素,更新元素,删除元素。进行真实的 DOM 操作。
# ③ Layout
function commitLayoutEffects(root){
while (nextEffect !== null) {
const effectTag = nextEffect.effectTag;
commitLayoutEffectOnFiber(root,current,nextEffect,committedExpirationTime)
if (effectTag & Ref) {
commitAttachRef(nextEffect);
}
}
}
Layout 阶段 DOM 已经更新完毕,Layout 做的事情有:
- commitLayoutEffectOnFiber 对于类组件,会执行生命周期,setState 的callback,对于函数组件会执行 useLayoutEffect 钩子。
- 如果有 ref ,会重新赋值 ref 。
接下来对 commit 阶段做一个总结,主要做的事就是执行effectList,更新DOM,执行生命周期,获取ref等操作。
# 3 调和 + 异步调度 流程总图
把上一章节和本章节串联起来,调和调度过程,如下图所示:

# 五 总结
这节主要介绍了:
- fiber 的诞生的初衷,以及 fiber 组成,不同种类的 fiber ,fiber 如何建立起联系。
- fiber 的更新机制,双缓冲树。
- reconciler 调和过程,以及 render 和 commit 两大阶段。
明白了 fiber 架构,下一节将深入 Hooks 原理 。